An Interactive Projection Mapped High Garden Reacting To User’s Presence And Touch
Year
- 2023
Tasks
- Design
- Development

How can workshop participants relax after an intense workshop day?
The Deloitte Greenhouse is a workshop space in Berlin, focused on exploring innovative technologies. Its nature-themed rooms offer various workshop facilitation possibilities and are filled with up-and-coming tech.
After an exhausting workshop day, participants enter a remote, dimly lit room, where the Zen Garden offers them a playful way to relax. At the same time, the installation fosters collaboration and connection among participants. It consists of a white, elegantly shaped table on which various plants grow. Ambient soundscapes accompany subdued visuals that are projected onto the plants.
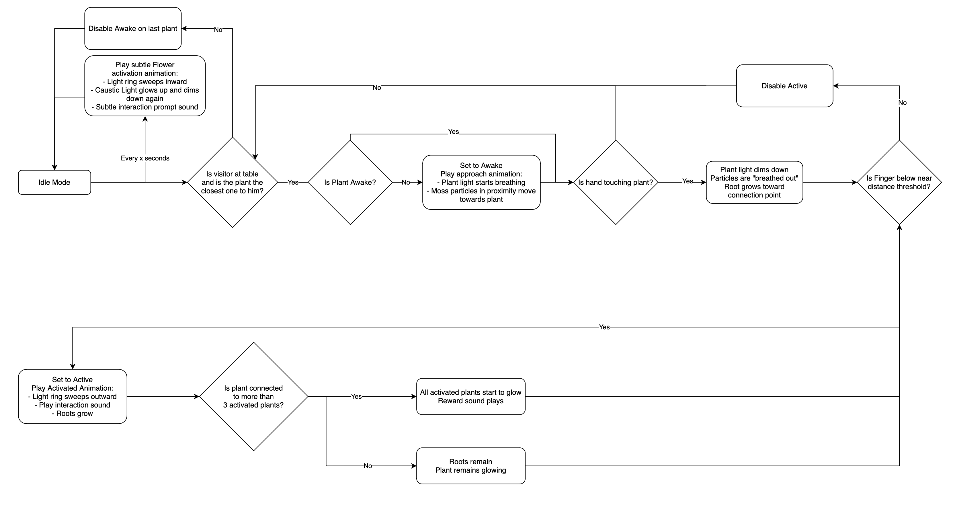
The table comes alive through the participants‘ proximity and touch: as soon as a participant approaches the table, the plant closest to them lights up while the rest of the table dims, prompting the participant to touch the plant.
When a participant touches a plant, roots grow from it, connecting with roots growing from other touched plants. With each touch and successive connection of roots—and with each additional participant collaborating with their colleagues—the intensity of the table’s visuals increases, culminating in a highlight sequence when all plants‘ roots connect.

Particles light up the plants on the table.
Results & Process
Unfortunately, we have not yet produced the full video documentation showcasing the installation in its entirety, so I can only share excerpts of the installation and the process behind its creation.
Starting With A Very Rough Concept
In this project, we began with a basic concept: a table with plants that react to the user’s presence and touch through visuals projection-mapped onto the plants.
Before implementing anything, we created simple particle effects in After Effects and projected them onto the table (without any mapping) to get a sense of what worked and what didn’t. At times, we even projected YouTube videos of visual effects onto the plants.
We tried out several animations that should visualize the plants filling up with energy.
When the roots connect, raindrop like patterns should emerge from the connection point.
We also experimented with projecting caustic patterns on the plants.
Similarly, we experimented with the concept of growing roots and tested whether the envisioned interaction would work. To do this, we created an animation in After Effects and manually triggered the animation whenever one of us touched the plant.
Prototyping root grow visuals on a small scale prototype of the installation.
From Design Idea To Implementation
I then began implementing the installation by drafting an interaction flow, ensuring that everyone was on the same page regarding what happens and when.

A very rough interaction flow, that nonetheless helped the production process enormously.
Following the same stripped-down approach from the prototyping phase, I crafted a simple theremin application to test hand tracking. I deliberately ignored aesthetics and focused solely on evaluating what the tracking technology could achieve (yes, those eerie alien sounds were the best I had available!).
A simple theremin interaction that dims both visuals and sound based on the user's finger distance to the plant.
The Final Application
As I mentioned, I unfortunately can’t show you a video of the installation in action, but here is a video demonstrating what the application projects onto the table, which might also be of interest to some of you!
The video begins with an idle mode where particles move across the moss surface of the table, dimming up and down in sync with a breathing sound in the background.
As someone approaches a plant, the plant lights up, and you’ll notice the audio brightens as well. When the first person touches the plant, roots begin to grow from it. As more people join in and touch additional plants, you’ll see how each new touch strengthens the reaction of the roots until the installation reaches a highlight mode with five out of the six plants being touched.
And please try to ignore the bad things the YouTube compression does to the particles 😉
A self-driving car drives through the Mobility of the Future installation, showing its view overlayed with AR content on a large horizontal screen.
Used Tools
Hardware
Two Azure Kinects, Projector, Plastic Plants 😉
Software
Unity
Languages
C#